科研进展
《JIPB》发表国家大豆改良中心盖钧镒院士团队“Differential SW16.1 allelic effects and genetic backgrounds contributed to increased seed weight after soybean domestication”
发布人: 发布日期: 2023-03-20 浏览次数:
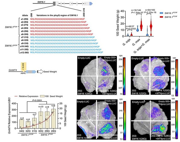
近日,JIPB在线发表了成人视频 盖钧镒院士团队题为“Differential SW16.1 allelic effects and genetic backgrounds contributed to increased seed weight after soybean domestication”的研究论文。该研究图位克隆了1个调控大豆百粒重的新基因SW16.1,其序列变异显著影响大豆百粒重。SW16.1编码一个含LIM结构域的蛋白,SW16.1蛋白通过结合ABRE顺式作用元件调节MT4的转录水平,而MT4是粒重的正调节因子(图1)。对大豆种质资源群体中的粒重基因等位变异矩阵分析发现,粒重负效等位基因的丢失导致正效等位基因频率升高和遗传背景的改变,可能是野生大豆驯化为栽培大豆后百粒重增加的原因之一(图2)。

大豆是重要的经济和油料作物,由于我国可耕地面积有限而人民对大豆需求增加,提高单产是重要的大豆育种目标。粒重是大豆产量构成的要素之一,并且大粒品种更受欢迎。从野生大豆驯化为栽培大豆后,百粒重从平均约2.2 g(野生大豆)提高到平均约15.9 g(栽培大豆),但这种巨大表型变化的遗传与分子基础尚不明确。
盖钧镒院士团队前期率先构建了1套野生大豆染色体片段代换系群体,定位了大豆百粒重、油脂含量等驯化相关性状的遗传位点。本研究针对控制大豆百粒重的主效位点qSW16.1,通过精细定位克隆到该QTL内的SW16.1基因,在大豆种质资源中鉴定到12种SW16.1等位基因。转录组、酵母单杂、启动子-荧光素酶等分析表明,SW16.1序列变异(ployQ中Q数目不同)可调控大豆籽粒中MT4的表达量,从而影响百粒重。此外,研究分析了大豆种质资源群体中SW16.1和其它已知粒重基因的自然变异,发现栽培大豆丢失了38.5%的野生大豆等位基因,并且丢失的等位基因多数对百粒重是负效的。负效等位基因的丢失导致栽培大豆中正效等位基因的频率变高,伴随着遗传背景的改变,促成野生大豆驯化为栽培大豆后百粒重增加。该研究结果为解析大豆优异种质资源的形成与演化提供了新的见解,为大豆设计育种提供理论依据。

图1. 大豆SW16.1序列变异影响MT4的表达水平和百粒重

图2. 已知的大豆粒重相关基因等位基因分析
成人视频 博士生陈先连和博士后刘成为论文共同第一作者,成人视频 盖钧镒院士、王吴彬副教授、李艳教授和华大基因赵山岑为共同通讯作者。该研究得到了国家重点研发计划、江苏省种业振兴揭榜挂帅项目、教育部创新团队支持计划、成人视频 三亚研究院、国家自然科学基金、华大基因公益专项、美国农业部国家粮食农业研究所孵化项目和江苏省优秀博士后人才资助计划等资助。
- 上一篇: 《Plant Biotechnology Journal》发表国家大豆改良中心杨守萍教授团队“The miR156b-GmSPL2b module mediates male fertility regulation of cytoplasmic male sterility-based restorer line under high-temperature stress in soybean”
- 下一篇: 《Journal of Experimental Botany》发表国家大豆改良中心喻德跃教授课题组“A novel soybean malectin-like receptor kinase-encoding gene, GmMLRK1, provides resistance to soybean mosaic virus”
